
بخش فروشگاه بزودی فعال خواهد شد . در حال حاضر فقط بخش آموزش برق فعال می باشد .
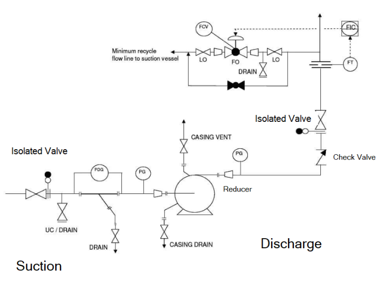
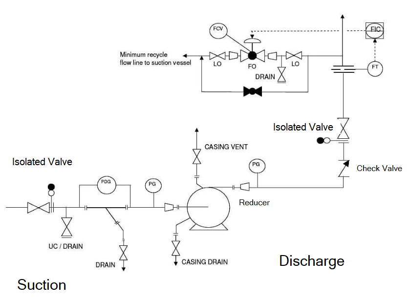
راهنمای نقشه P&ID برای پمپ ها نقشه P&ID پمپ همانطور که در نقشه ارائه شده نشان داده شده است، ابتدا باید نماد پمپ مناسب انتخاب شود. این نماد باید از فهرست نمادهای تجهیزات در برگههای راهنمای (Legend) یک پروژه خاص انتخاب شود. سپس باید تمام نازلهای روی پمپ به درستی با اندازه و فلنجها نمایش داده شوند. این شامل نازلهای ورودی (Inlet) و خروجی (Outlet) و زهکشها (Drain) و …
۲۲ بهمن ۰۴
به لوله های مخصوص عبور کابل های برق در صنعت کاندوئیت می گویند و انواع مختلف دارد. برای نصب کاندوئیت به تجهیزاتب به نام بالک متریال نیاز می باشد که شامل اتصالات، بیت ها؛ پیچ ها ، باکس ها می باشد یکی از اتصالات مورد استفاده کاندولت می باشد.
۲۲ بهمن ۰۴
اتصالات لوله که برای اتصال یک لوله به لوله رزوه شده یا یک قطعه رزوه دار طراحی شدهاند، رابط (Connector) نامیده میشوند. اتصالات لوله که برای اتصال یک لوله به لوله دیگر طراحی شدهاند، یونیون (Union) نامیده میشوند
۲۰ بهمن ۰۴
هوک آپ ابزار دقیق که نقشه نصب ابزار دقیق نیز نامیده میشود، محدوده کار ]اتصال) بین بخشهای مکانیک یا پایپینگ و ابزار دقیق را مشخص میکند.
۲۰ بهمن ۰۴
اندازهگیری ارتعاش تماسی Contact Vibration Measurement انواع اندازهگیری ارتعاش تماسی اندازهگیری بر اساس مسیر ارتعاش نوع پتانسیومتر نوع LVDT اندازهگیری بر اساس سرعت ارتعاش الکترودینامیک لرزهسنج اندازهگیری بر اساس شتاب ارتعاش حسگر پیزوالکتریک حسگر پیزومقاومتی حسگر مقاومتی حسگر القایی فرستنده پتانسیومتری Potentiometric Transmitter فرستنده پتانسیومتری یک حسگر موقعیت یک بعدی است. این حسگر بر اساس پتانسیومتر ، یک تقسیمکننده پتانسیل قابل تنظیم، عمل میکند. یک ولتاژ به یک …
۲۰ بهمن ۰۴
سویچ مجاورتی (Proximity Switch ) حسگری است که میتواند بدون تماس فیزیکی، وجود اشیاء نزدیک را تشخیص دهد. کاربرد : سوئیچهای مجاورتی جایگزین بهتری برای سوئیچهای محدودکننده الکترومکانیکی مرسوم برای سنجش موقعیت ارائه میدهند. این بهترین راه حل برای همه کاربردهای شمارش خطی/چرخشی است. آنها کاربردهای گستردهای در ماشینآلات، ریختهگری، نورد، خودرو، نساجی، داروسازی، جابجایی مواد و به طور کلی همه سیستمهای اتوماسیون دارند. ساختمان سویچ : سوئیچهای …
۱۸ بهمن ۰۴
کلید دستی / کلید فشاری دقیقاً همان چیزی است که از نامش پیداست: یک کلید الکتریکی که با حرکت دست فرد فعال میشود. این کلیدها ممکن است به شکل ضامن، دکمه فشاری، چرخشی، زنجیری و غیره باشند.
۱۶ بهمن ۰۴
عملکرد سوئیچ اختلاف فشار Differential Pressure Switch سوئیچ اختلاف فشار درست مانند سوئیچ فشار، یک وسیله الکترومکانیکی ساده است که بر اساس اصول اولیه اهرمها و نیروهای مخالف عمل میکند. آنها عمدتاً برای حس کردن اختلاف فشار بین دو نقطه در یک کارخانه یا سیستم استفاده میشوند. این عناصر عبارتند از: (الف) عنصر حسگر ساخته شده از دیافراگم (فلزی یا الاستومری) (ب) یک فنر پایدار برای تعیین نقطه تنظیم برد …
۱۵ بهمن ۰۴
هشدار فرآیند چیست؟ انواع هشدارها Process Alarm آلارم فرآیندی برای هشدار دادن به کاربر در مورد هرگونه شرایط بحرانی یا غیر بحرانی در یک سیستم اتوماسیون و کنترل صنعتی استفاده میشود. آلارم وضعیتی است که برای آگاه کردن یا هشدار دادن به کاربر (عموما پشت سیستم مونستورینگ) در مورد هرگونه شرایط بحرانی یا غیر بحرانی که میتواند برای عملیات بعدی مهم یا خطرناک باشد، استفاده میشود. در اتوماسیون صنعتی ، طراحی هیچ سیستمی بدون پیکربندی آلارم عملاً غیرممکن است.
۱۵ بهمن ۰۴
در یک کابل زوج سیم به هم تابیده دارای محافظ، یک لایه بیرونی از محافظ، کابل زوج سیم به هم تابیده را از داخل احاطه کرده است تا از آن در برابر نویز الکترومغناطیسی محافظت کند. در این پست، مفهوم کابل زوج سیم به هم تابیده شیلددار را بررسی خواهیم کرد.
۱۵ بهمن ۰۴
تفاوت بین زمین و نول در این مقاله، تفاوت بین زمین و نول در یک مدار برق و هدف آنها را خواهیم آموخت. در یک منبع تغذیه الکتریکی، سه نوع سیم وجود دارد - فاز، نول و زمین. مردم همیشه فرض میکنند که نول و زمین یکی هستند؛ زیرا هیچ ولتاژی ندارند. درست است که هم زمین و هم نول ولتاژ ندارند، اما هر دو تفاوتهای چشمگیری دارند. هدف …
۱۵ بهمن ۰۴
در این پست، نحوه انجام آزمایشهای روتین ترانسفورماتورها را بررسی خواهیم کرد. ترانسفورماتورها بخش اساسی مدار الکتریکی هستند. این دستگاهی است که برای تغییر محدوده ولتاژ استفاده میشود؛ یا آن را تا سطح معینی افزایش میدهد یا آن را تا سطح معینی کاهش میدهد. ترانسفورماتور یکی از اساسیترین اجزای مورد استفاده در یک شبکه الکتریکی است. تبدیل ولتاژ ضروری است زیرا شما نمیتوانید همیشه ولتاژ ورودی یکسانی را به هر دستگاهی اعمال کنید .
۱۳ بهمن ۰۴
این سنسور بر اساس اصل اثر هال کار میکند ، همانطور که در شکل نشان داده شده است، چنانچه یک حریان الکتریکی از یک عنصر هال عبور نماید و ان عنصر در میدان مغناطیسی وجود داشته باشد در آن یک ولتاژ پتانسیل در سراسر یک عنصر هال، مانند یک عنصر هال قلع، ایجاد میشود. در نتیجه، بارهای مثبت و منفی شروع به جریان یافتن بصورت عمود بر حریان اصلی میکنند.
۱۳ بهمن ۰۴
LVDT چیست؟ با کمک اصل القای متقابل، یک ترانسفورماتور تفاضلی متغیر خطی (LVDT) جابجایی خطی را به عنوان یک ابزار اندازهگیری مطلق به یک سیگنال الکتریکی تبدیل میکند. این ابزار، وضوح بسیار بالایی را در ابزاری مناسب برای انواع کاربردها و موقعیتها ارائه میدهد و طراحی و استفاده از آن نسبتاً ساده است. LVDT مخفف چیست ؟ ترانسفورماتور تفاضلی متغیر خطی که با علامت اختصاری LVDT شناخته میشود، یک …
۱۳ بهمن ۰۴
حسگرهای مجاورتی مغناطیسی انواع حسگرهای مجاورتی مغناطیسی به شرح زیر است. Reed Switch Magnetostrictive Sensor Magneto-Resistive Sensor Inductive Magnetic Proximity Sensor Hall Effect Sensor Linear Variable Differential Transducer Reed Switch وجود یک آهنربای دائمی این سنسورها را فعال میکند و عملکرد آنها به استفاده از یک کنتاکت ریز بستگی دارد. کنتاکت ریز معمولاً ممکن است دارای دو سیم فرومغناطیسی رلوکتانسی باشد که در حبابهای شیشهای حاوی گاز بیاثر محصور …
۱۳ بهمن ۰۴
مزایا و معایب موتورهای القایی چیست؟ مزایا: از نظر ساخت ساده و مقاوم است نسبتاً ارزان است موتورهای القایی به نگهداری کمتری نیاز دارند موتور القایی راندمان بالا و ضریب توان نسبتاً خوبی دارد ماشینهای القایی سه فاز خود راهانداز هستند معایب: موتورهای القایی اساساً یک موتور با سرعت ثابت هستند و سرعت آن را نمیتوان به راحتی تغییر داد. گشتاور راه اندازی آن نسبت به موتور شنت DC کمتر …
۱۲ بهمن ۰۴
در تصویر زیر تمام اطلاعات گیت های منطقی را مشاهده می نمایید. جدول کامل گیت های منطقی
۱۱ بهمن ۰۴
در این مقاله، مفهوم روش های اندازه گیری دبی را یاد میگیریم و انواع مختلف آن را درک خواهیم کرد. عنصر دبی چیست؟ فرض کنید یک جریانسنج برای اندازهگیری جریان مایع روی یک خط لوله نصب شده است. برای اینکه یک جریانسنج بتواند مقدار واقعی جریان را حس کند، باید خاصیتی در داخل آن وجود داشته باشد که مستقیماً با مقدار دقیق دبی مرتبط باشد. برای این منظور، یک …
۱۰ بهمن ۰۴
سویچ انحراف نوار نقاله یا Belt Alignment Switch یک سویچ درای یک اهرم است که روی نوار نقاله های حمل مواد در صنعت نصب می شود و وظیفه آن تشخیص انحراف نوار نقاله در حهت عرضی است و معمولا دارای دو نوع فرمان می باشد اولین فرمان که در سیستم به عنوان آلارم شناسایی می شود وقتی است که نوار اتدگی منحرف شده به گونه ای که این انحراف مانع …
۰۹ بهمن ۰۴
در صنعت برای حمل مواد جامد مانند کنسانتره اهن ، اهک و ... از نوار نقاله استفاده می کنند گاهی اپراتور ها در طول نوار نقاله حرکت کرده و در این هنگام در صورت مشاهده خرابی یا خطرات جانی برای اپراتور لازم است بتوان نوار نقاله را قطع کرد برای این کاربرد از یک قطعه به نام پول روپ سویچ استفاده می شود در تصاویر زیر نحوه نصب یک نوع …
۰۸ بهمن ۰۴
شما می توانید بزودی از مشاوره خرید و خرید محصولات برق ساختمان و صنعتی استفاده کنید . در حتا حاضر فقط بخش آموزش برق فعال می باشد
آدرس: بزودی
تلفن: بزودی
ایمیل: Info@hipower.ir
ثبت کلمه عبور خود را فراموش کردهاید؟ لطفا شماره همراه یا آدرس ایمیل خودتان را وارد کنید. شما به زودی یک ایمیل یا اس ام اس برای ایجاد کلمه عبور جدید، دریافت خواهید کرد.
کد دریافتی را وارد نمایید.










