چگونه یک نقشه سیم بندی تابلو برق را بخوانیم؟
در این مقاله، یاد خواهیم گرفت که چگونه یک نقشه سیم بندی تابلو برق را بخوانیم، چگونه نقشه های مهندسی برق را بفهمیم.
آیا تا به حال از خود پرسیدهاید که مهندسان اتوماسیون چگونه میتوانند سیمکشی تابلوهای برق را انجام دهند؟

فهرست مطالب
عملکرد نقشه سیم کشی تابلو
چگونه یک نقشه سیم کشی تابلو را بخوانیم؟
صفحه راهنما
جهت ترسیم
خط چین
اتصال سیم ها به یکدیگر
ترمینال های تابلو
اندازه کابلها و دادههای سیمکشی
بهترین برنامهها برای ترسیم سیمکشی برق
عملکرد نقشه سیم کشی تابو
در بیشتر کارخانهها شما فقط یک یا دو موتور برای کنترل ندارید، بلکه تعداد بسیار زیادی موتور، حسگر و مدار کنترل دارید که باید به آنها را کنترل نماییم.
بنابراین، غیرممکن است که همه نقشه را فقط در ذهن خود داشته باشید، ما به استانداردهای جهانی برای ترسیم این نوع تابلوهای برق به روشی خوب نیاز داریم که هر کسی بتواند آن را به سادگی درک کند.
این دقیقاً همان کاری است که یک نقشه سیمکشی تابلو میتواند انجام دهد، به زبان یا منطقه شما بستگی ندارد، این یک روش واحد برای توصیف و ارائه سیمکشی برق هر پنل است.
توجه
تفاوتهای کمی بین برخی از نقشه سیمکشی تابلو وجود دارد که به عواملی مانند واحدها، شرکت، نرمافزار و همچنین منطقه بستگی دارد، اما به طور کلی، اگر بتوانید نقشه سیمکشی تابلو را درک کنید، میتوانید با هر استانداردی کنار بیایید.
فقط در ابتدا به کمی زمان نیاز دارید تا با هر نقشه سیمکشی آشنا شوید.
چگونه یک نقشه سیم کشی تابلو را بخوانیم؟
در ادامه نحوه خواندن نقشه سیمکشی تابلو پایه را بررسی کردیم.
صفحه راهنمای نقشه Legend
اولین چیزی که باید به آن توجه کنید صفحه Legend است، این صفحه به هر نقشه سیمکشی پیوست شده است و همانطور که در شکل 2 میبینیم، هر نمادی را که در سیمکشی مورد استفاده قرار میگیرد مشخص شده است.

همانطور که قبلاً گفتیم، ممکن است بین سازندگان نقشه سیمکشی تغییراتی مشاهده کنید، بنابراین این صفحه مخصوصاً برای هر سیمکشی ساخته شده است تا درک و اجرای سیمکشی را تسهیل و آسان کند.
جهت ترسیم
جهت رایج برای رسم نمودار سیمکشی از بالا به پایین و از چپ به راست است.

توجه داشته باشید که ممکن است برخی از نقشه های سیمکشی را با جهتهای دیگر رسم کنید، اما جهتهای رایج همین بالا به پایین و چپ به راست می باشد.
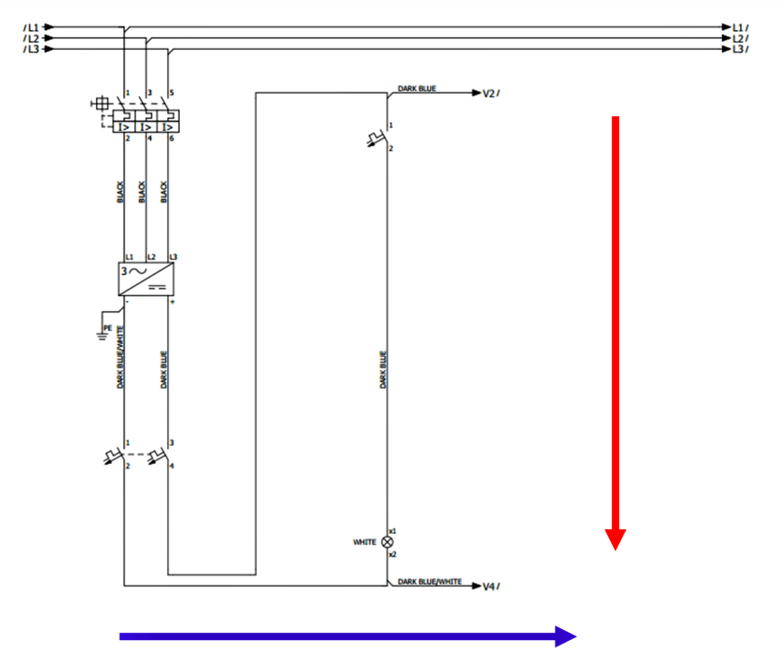
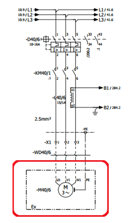
خط چین
شما باید تفاوت بین خطوط در نقشه را بدانید.
همانطور که در شکل 4 مشاهده میکنید، خطوط ممتد نشاندهنده سیمهای بین دستگاهها در پنل کنترل هستند .
خط چین در شکل (و در تمام نقشه ها) نشان میدهد که این بخش از نقشه خارج از تابلو است، به این معنی که این بخش (موتور) در پنل نیست، بلکه در محلی در خارج ار تابلو قرار دارد.

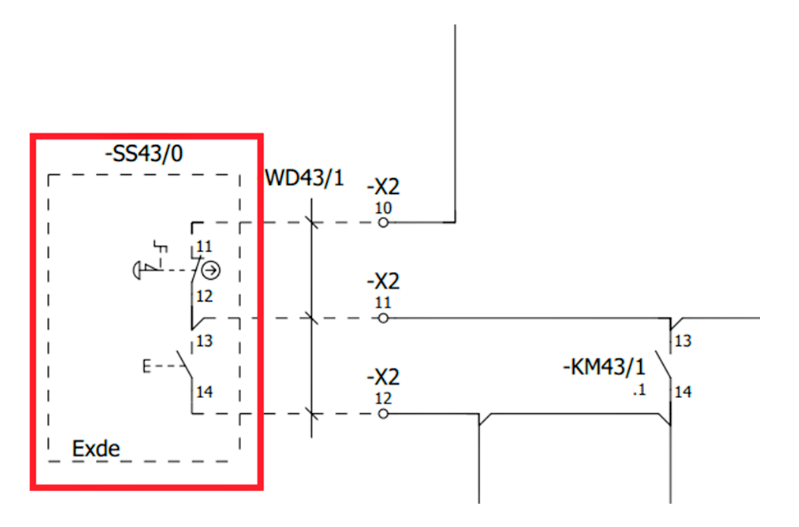
و همین مورد برای دکمههای شروع و توقف که در شکل (5) نشان داده شده است، نیز صادق است.

اتصال سیم ها به یکدیگر در صفحات نقشه
باید بدانید که تمام کاغذهای سیمکشی برای ساخت یک تابلو واحد به هم متصل شدهاند.
بنابراین، ممکن است در تمام صفحات سیمکشی، سیمهای مشترکی پیدا کنید .
این سیمها در برگههای سیمکشی با شمارههایی که به محل ورودی و خروجی سیمکشی اشاره دارند، به یکدیگر متصل شدهاند.
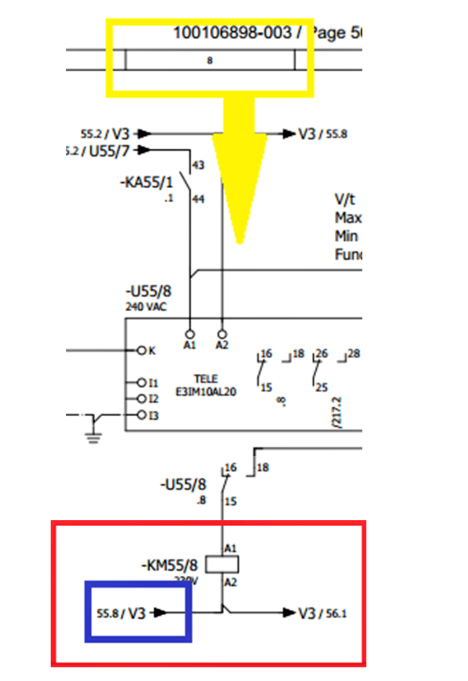
همانطور که در شکل (6) مشاهده میکنید، کاغذهای سیمکشی به 10 بخش عمودی فرضی تقسیم شدهاند و هر بخش شماره خاص خود را از 0 تا 9 دارد.

ما از این بخشها و شماره صفحات برای تعیین انتها و ابتدای سیمها استفاده کردیم، همانطور که در شکل (7) میبینیم، سیم V3 از صفحه شماره 54 بخش عمودی (8) میآید ( 54.8/V3 ) و به صفحه شماره 55 بخش عمودی (8) میرود. ( 55.8/V3 )

بنابراین اگر همانطور که در شکل (8) نشان داده شده است به صفحه شماره 55 بخش 8 برویم، متوجه خواهیم شد که V3 از صفحه شماره 55 بخش 2 «که محل سیم در شکل (7) است» میآید و همانطور که در شکل (9) میبینیم، مسیر خود را به صفحه شماره 55 بخش 8 ادامه میدهد.


ترمینال های تابلو
همانطور که در شکلهای قبلی میبینیم، تابلو از طریق ترمینالهایی به تچهیزات خارج تابلو متصل است.
هر گروه از این ترمینالها با برچسبهای (X1، X2، X3، ……) مشخص شدهاند و هر بلوک از ترمینالها میتواند حدود ۱۰ تا ۷۰ ترمینال داشته باشد.

همانطور که در شکل (10) میبینیم، کلیدهای استارت-استاپ که در محل قرار دارند، از طریق ترمینال بلوک X2 در ترمینال شماره (52، 53، 54) به پنل کنترل متصل هستند.
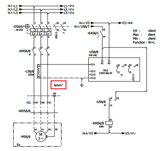
اندازه کابلها و دادههای سیمکشی
همچنین ممکن است در برخی از نمودارهای سیمکشی (نه همه آنها) اندازه کابلهای برق را ببینید ، همانطور که در شکل (11) مشاهده میکنید، اندازه کابلی که به موتور متصل است 6 میلیمتر مربع است .

بهترین برنامهها برای ترسیم سیمکشی برق
اگر به طراحی نقشه سیمکشی تابلو علاقهمند هستید، در اینجا برخی از نرمافزارهای ترسیم که ممکن است به شما کمک کنند، معرفی شدهاند:
AutoCAD Electrical
ETAP
Smart Draw
EPLAN Electric


